To complement your Quality Control offering, Appraisal Firewall offers a complete manual review process that you can put in place for your lender clients. The manual review process is panel-based, meaning that you or your lender administrators can set up a handful of reviewers that you can assign to a lender's division. You can then have reviewers double check each other’s work.
As the manager, you will set up all the defaults - including pricing, products, and dispositions - at the lender company level, with these defaults trickling down to the lender's divisions. Then, for multi- division lenders, either you or the lender administrators can enable or disable on a per-division basis or create a single review panel to exist on all divisions.
You can earn an additional review margin per product, as different appraisal products require different amounts of work.
Content Includes:
- How Manual Review Fits into the QC Offering in Appraisal Firewall
- Divisions with Multiple Reviewer Panels
- Review Panel Setup: Anyone can be a Reviewer...
- Setting up a Manual Review Panel
- Setting up Controlled Rotation for a Reviewer
- Tracking Reviewer Statistics
- Setting up Lender Defaults
- Global Lender Review Panel
- Customizing Manual Review Per Division
How Manual Review Fits into the QC Offering in Appraisal Firewall
Appraisal Firewall has a robust Quality Control (QC) offering that assists lenders in reviewing and verifying appraisal data prior to delivery of the completed appraisal to the user that ordered it and any other users on the order. Manual appraisal reviews are a piece of the entire QC process. You may also be using one, two, or three of the other QC options, including: Completeness Check, Automated Appraisal Reviews, and/or UAD Check. These other pieces in conjunction with the manual review process create the entire QC offering.
If you have a number of these other pieces enabled, here is the workflow that the system runs when an appraiser uploads an appraisal:
1. Completeness Check
2. Automated Appraisal Review
3. UAD Check
4. Manual Appraisal Review
Once manual appraisal review is completed, the file can be submitted to UCDP/EAD or delivered to the user that placed the order. Note that reviewers can be given the option to send the file to UCDP or EAD as well to save you time. This is explained later in this guide.
As you can see, manual appraisal reviews are performed after the Completeness Check (if enabled), Automated Appraisal Review (if enabled), and the UAD check (if enabled). Here is a flowchart of the post-delivery QC review process.

After each QC process runs, it is determined whether the appraisal passed that level of QC. If so, it moves on to the next QC level, with the final level being the delivery of the completed appraisal to the originating lender. If the appraisal does not pass, it is sent back to the appraiser to correct the problems.
If the appraisal passes the Completeness Check and the Auto-Review but fails the UAD check and it is sent back to the appraiser, when the appraiser corrects the problems and re-uploads the appraisal, it will be sent back through the Auto-Review again since the appraisal is a new file.
As you can see, the Manual Review QC process is Step #4 (if you have Auto-Review and UAD Check enabled). If you do not have Completeness Check, Auto-Review and/or UAD Check enabled, Manual Review will run in its place.
How the Manual Review Process Works
When the Manual Review QC feature is enabled, the appraisal delivery process will be impacted so that the Manual Reviewer can perform QC work. Here is a brief overview of the Manual Review lifecycle. This flow chart represents a single Manual Review panel (if you have more than one manual review panel, see the Divisions with Multiple Manual Review Panels section below).
When an appraisal is delivered to the system by an appraiser, it is set to a status of Manual Review and assigned to a Reviewer on the division's Reviewer panel. The order will be automatically assigned to a Reviewer as long as the Auto-Assign Reviewer options is enabled. If not, the Reviewer must be manually assigned the order by an Administrator or Admin Reviewer.
The Manual Reviewer will receive an email with a link to the order. They can click the link to go straight to the order.
Once in the order, they can access the appraisal and perform their review work. Reviewers can choose a rating for the appraisal (1-5, 1 being bad, and 5 being outstanding), a disposition (why they rated the appraisal the way they did), add notes, upload attachments, and choose to approve or reject the appraisal. Note that upon rejection, ratings are not applicable.
The appraisal ratings that can be selected by a reviewer are:
5. Outstanding
4. Exceeds Standards
3. Meets Standards
2. Needs Improvement
1. Unacceptable
If the Reviewer approves the appraisal, it will be made available to the user that placed the order, and it will be sent to UCDP/EAD (if Auto Send to UCDP/EAD is enabled). The review information will also be made available to user that placed the order as well as the lender administrator.
Please note that the lender Administrator will have access to the appraisal even when the Manual Review has not been completed. The managed user that placed the order will not have access to the appraisal until the Manual Review is completed.
If the Manual Reviewer rejects the appraisal, it will be sent back to the appraiser with the Reviewer's notes. The appraiser will need to make corrections to the appraisal, then re-upload the file. The Reviewer will be able to review the appraisal again to ensure that the issues were corrected prior to making the appraisal available to the lender.
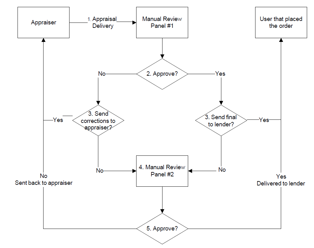
Divisions with Multiple Reviewer Panels
Appraisal Firewall offers the flexibility and customization options you expect: divisions can have more than one review panel, if one panel is made up of Reviewers, and another panel is made up of Underwriters.
If the division has more than one review panel, the flow of the appraisal after delivery looks like this:
Much like the flow of the single Reviewer panel process, when an appraisal is delivered to the system by an appraiser, it is set to a status of Manual Review, and it will be assigned to a Manual Reviewer in the division's Reviewer panel. The order will be automatically assigned to a Reviewer if the Auto-Assign Reviewer option is enabled. If this feature is disabled, the Reviewer must be manually assigned to the order.
The Manual Reviewer will receive an email with a link to the order and perform their review work. Reviewers can choose a rating for the appraisal (1-5, 1 being bad, and 5 being outstanding), a disposition (why they rated the appraisal the way they did), add notes, upload attachments, and choose to approve or reject the appraisal.
If the Reviewer approves the appraisal, the Reviewer has the option to either send the completed file to the lender, or to send it on to the next review panel. If the second Reviewer approves the appraisal, it will be made available to the user that placed the order. The Review information will also be made available to the user that placed the order as well as the lender administrator. Note that the lender administrator will have access to the appraisal even when the manual review has not been completed. The managed user that placed the order will not have access to the appraisal until the manual review is completed by both reviewers.
If the Manual Reviewer rejects an appraisal, the Reviewer has the option to either send the appraisal back to the appraiser for corrections, or they can send it on to the next review panel. If the second Reviewer also rejects the order, it will be sent back to the appraiser with the review notes. The appraiser will need to make corrections to the appraisal, then re-upload the file. Both the Reviewer on the first panel and the Reviewer on the second panel will then be able to review the appraisal again to ensure that the issues were corrected prior to making the appraisal available to the lender. Once approved, the appraisal will be delivered to the user that placed the order and any other users on the order.
Review Panel Setup: Anyone can be a Reviewer...
If the user is setup with an Appraisal Firewall account, you can mark them with reviewer capabilities. The user will then have dual roles in the system. For example, a user might be setup as an appraiser, and when you add them to a reviewer panel, that user can also have review responsibilities with an expanded view under the same login.
If you have a reviewer that does not have an Appraisal Firewall account yet - no sweat. You can invite them to be a part of your review panel (see the Setting Up a Manual Review Panel section below). If you are adding a Lender user, an account will automatically be created for them under this division. If you are adding an appraiser, they will be sent an email with instructions to create a new account.
Whoever you add to a reviewer panel, they will have a new tab on the Orders list called "Review." All orders assigned to them to review will be placed in this tab. In this example, an appraiser has been given Review capabilities.

Setting up a Manual Review Panel
Manual reviewers are panel based. Similar to the way your appraiser panel works, when you enable a division for manual review, you can create a reviewer panel. Reviewers will then be assigned manual review work in a rotation so that review responsibilities are not all heaped onto a single reviewer.
Review assignments are assigned to reviewers based on the date of last assignment - meaning that the reviewer with the oldest date of last assignment will be next in line to receive an assignment, unless Controlled Reviewer Rotation is set up for that reviewer. See the section below entitled Working with a Controlled Reviewer Rotation for detail. Additionally, if you have multiple review panels, and an individual reviewer is set on all the review panels, they will not be assigned an abundance of orders, because Appraisal Firewall uses the date of last assignment across panels to identify who should get the next assignment.
Follow these instructions to setup a reviewer panel for a division.
1. Login and click the Relationships button to find the lender you want to enable.
2. Locate the lender you want to enable, click the down arrow to expand the lender detail, then click the Manage Divisions button.
3. On the Divisions screen, click the Manage Reviewers button.
4. On the Manage Reviewers screen, if you already have a reviewer panel, it will be listed here as Main Reviewer Panel (or similar name). If you do not, you will need to create a panel.
5. Click the Create New Panel to begin. You will then be prompted to name this panel. You can call it something like Main Reviewer Panel, or Reviewer Panel 1 if you will have multiple reviewer panels. You can edit the name of the panel at any time.
6. Once you have named the panel, click the Create Panel button. You will then be taken to this screen where you can click the down arrow to expand this panel and begin building it.
7. Click the Invite Reviewer button. Here you can invite reviewers to join your panel by entering their email address and clicking the Send Invite button.
8. If the user is an existing user within Appraisal Firewall, they will be immediately added to the reviewer list for this division. If the user does not have an account with Appraisal Firewall, you can choose to add them as a Lender type of user, or an Appraiser type of user.

a. Lender-type users will be instantly added to the reviewer panel under this division. The email address that you entered on the invite will also be the user’s password. When the user logs in for the first time, they will be prompted to change their password. When Lender Users are created, they will exist in the system as an originator and will appear under the Users list of an Administrator account. Users created here will not be associated with any divisions and will not be able to place orders unless you specify otherwise under a lender’s Users tab. By default, new system lender users invited here will only be available to act as a Reviewer until you specify otherwise.
b. Appraiser-type users will be sent an email inviting them to create an account and will be listed in the Pending Invites section until they accept your invitation to create an account. Once they do, they will be added to your Reviewer panel, but they will not be added as an appraiser to your panel.
9. When you have added a Reviewer to your panel, they will be displayed as shown below in the screenshot.
10. To remove a Reviewer from your panel, click the red "X" that corresponds to the reviewer you want to remove.
11. You can make a Reviewer an Admin Reviewer at any time by clicking the promote reviewer button in the middle of the screen. Admin Reviewers are helpful when you have numerous Reviewers per division, as they can assign work to Reviewers, as well as reassign work to different Reviewers. They can also approve or reject appraisals on behalf of the currently assigned Reviewer. When prompted, click Approve to make the Reviewer an Admin Reviewer.
a. By default, Admin Reviewers are not included in the Auto Assign Reviewer functionality, meaning that they will not be assigned review work when auto- assign is enabled. You can include them in the auto review rotation by clicking the Include in Rotation link once you have upgraded a Reviewer to an Admin Reviewer. See the option highlighted in red below.
12. To setup a controlled rotation for a Reviewer, click the down arrow on the right side of the screen. See the section on using Setting up Controlled Rotation for a Reviewer for instructions on using that feature.
13. Repeat this process for as many Reviewers and panels as you want to add to a division.
Setting up Controlled Rotation for a Reviewer
The reviewers that are in your panel will now be able to be assigned review assignments for this division. If you have Auto-assign reviewer enabled (which is recommended), they are assigned appraisals to review based on the date that they were last assigned an appraisal to review. Note that if you are assigning reviewers manually, the auto-assignment logic based on date of last assignment is not used.
If you are using Auto-assign reviewer and want to customize how appraisals are assigned to reviewers, you can open your reviewer panel and work with the Controlled Rotation for reviewers, just like you would with appraisers on your panel. See the area highlighted in red below – these are your Controlled Rotation tab for reviewers.
Move to the padlock tab to begin - this is where you can setup the service area for this Reviewer as well as the types of appraisals you want them to be able to review. Follow these instructions.
1. Expand the Coverage section, then start with the Qualifications section. Use the drop-down menu to Select routing qualifications to limit the types of orders the Reviewer is qualified for. For example, if you only check Rural, this Reviewer will only be assigned appraisal orders that are marked as Rural. You can check as many options as you prefer.
2. When you are done, click the Save Qualifications.
3. If you want to add a service area that the Reviewer should only be available in, click the Add Service Area button.
4. Select a State that you want this Reviewer to be able to review appraisals in. Any states where the subject property matches will then be able to be assigned to this Reviewer.
5. Select a County that you want this Reviewer to be able to review appraisals in. When the subject property of an appraisal matches with the county that you select, the Reviewer will be able to be assigned the order.
6. If you want to really focus in on the areas that the Reviewer can service, enter a zip code here. When the subject property of an appraisal matches with the zip code that you select, the Reviewer will be able to be assigned the order.
7. When you are ready, click Add. This Reviewer will then only be able to be given review assignments when the subject property matches your settings here.
8. You can add as many service areas as you like.
9. Next, you can identify which appraisal product or products you want this Reviewer to perform reviews by selecting the Products down arrow to begin.
10. By default, the Include All Products checkbox is checked, meaning that this Reviewer is eligible to review any appraisal product ordered.
11. If you would like to limit appraisal products that a Reviewer can perform QC on, disable the Include All Products checkbox, and individually select the product or products you want this Reviewer to be able to review. For example, if you have a Reviewer that specialized in 1004's, 1004 MC's, and 2055's, you would uncheck the Include All checkbox, then make sure the only checked products are those three.
12. Save your changes.
Tracking Reviewer Statistics
Next to the padlock tab, you can view the Statistics tab - the tab with the graph on it. This tab shows you information about the Reviewer's turn times and what the quality of their work is like. You can keep track of this over time to get an understanding of the kind of work they do.
Setting up Lender Defaults
You will want to set up your manual review default settings at the lender level. This is done so that, if you have a multi-division lender and custom settings are not enabled on a division, the lender defaults will ensure that the review process functions the way the lender is expecting, and the proper pricing is applied across all divisions.
Follow these instructions to set up a lender with manual review:
1. Login and click the Relationships button to find the lender you want to enable.
2. Locate the lender you want to enable, click the down arrow to expand the lender detail, then click the Edit Lender Settings button.

3. Click the Manual Review Settings section to expand it.

4. In the Manual Review Settings section, you can choose loan types eligible for Manual Review, set up products, pricing, lender-wide review panel, and dispositions. A disposition is a report on why the reviewer is rating the appraisal the way that they are reviewing it. You can set up as many dispositions as you want.

a. Do Not Notify Users of Manual Review – Managed users will not receive a status update email notification that the order is in manual review since managed users can only view the appraisal report once the report has been approved by the reviewer. Administrators and the reviewer assigned to the order will continue to receive the manual review email notification.
b. Notify Admin Reviewers of Manual Review – User types with the Administrator Reviewer role will be notified when an appraisal report has been delivered and a Reviewer needs to be assigned. This provides an additional layer of notification when a division's Auto Assign Reviewer setting is not enabled, to ensure reports are reviewed in a timely manner. When this setting is disabled, only Administrators will continue to receive the Reviewer Not Assigned email notifications.
c. Run Manual Review if Appraised Value is Less Than the Estimated Value/Sales Price – This setting will trigger the Manual Review process if the Appraised Value comes in under the Estimated Value or Sales Price. Manual Review will not run if the Appraised Value is at or above the aforementioned values. Works in tandem with Run Manual Review if Appraised Value is More Than the Estimated Value/Sales Price setting. When both settings are applied, Manual Review will NOT run when the Appraised Value matches the Estimated Value or Sales Price.
d. Run Manual Review if Appraised Value is More Than the Estimated Value/Sales Price – This setting will trigger the Manual Review process if the Appraised Value exceeds the Estimated Value or Sales Price. Manual will not run if the Appraised Value is at or below the aforementioned values. Works in tandem with Run Manual Review if Appraised Value is Less Than the Estimated Value/Sales Price setting. When both settings are applied, Manual Review will NOT run when the Appraised Value matches the Estimated Value or Sales Price.
e. Run Manual Review if FHA – This setting when enabled ensures orders marked as FHA will proceed through the manual review process. When this setting is disabled, FHA orders will be excluded from the manual review workflow.
f. Default Manual Review Fee – Set a fee that the lender will be charged to review appraisals for them. When you set a default fee here, this enables manual review for every appraisal that is delivered from this point forward. Whenever a review is run on an appraisal, regardless of the type of appraisal product ordered, the default fee here will be applied to the lender's bill (note - review fees are always billed to your lender). You can customize review fees on a per-product basis in the Show available products and pricing section below.
g. Show available products and pricing – Expanding this section will display view the types of appraisal products that you want to be reviewed, and to setup custom per product pricing for reviews. When you setup the Default fee above, every appraisal that is completed will be sent for manual review. Use this section to limit the types of appraisal products that are reviewed by checking the corresponding checkbox so that only the products you want will be reviewed. Then, set a price for that type of product that will be reviewed. Any prices that you setup here will override the Default fee set above. Those products that you do not check here will not be reviewed as part of the manual review process. Click the Save Products and Pricing button when done. Once saved, this manual review process will be enabled lender-wide, across all divisions.

Global Lender Review Panel
When creating a review panel at the lender level and adding manual reviewers, you can push down the review panel to a lender’s divisions, therefore copying the panel to all divisions. You can edit the lender panel, push to all divisions, to not manage the panels on a per division basis. You can even ‘push down’ the review panel to selected divisions and then adjust the panel on a per division basis. This feature is mainly intended for lenders with multiple divisions who operate with manual review and share similar reviewer users.
Follow these instructions to setup a reviewer panel at the lender level.
1. Scroll to find the section for Review Panel and click Create New Panel.
2. Enter the name of your new review panel and click Create Panel.
3. Once you have created at least one manual review panel, you can begin adding Reviewers to it. Click the Invite Reviewer button to add a user to the panel.
4. Enter the email address of a Reviewer you want to add to the review panel then click Send Invite.
5. If the user is an existing user within Appraisal Firewall, they will be immediately added to the Reviewer list for this division. If the user does not have an account within the system, you can choose to add them as a Lender type of user, or an Appraiser type of user.
a. Lender-type users will be instantly added to the Reviewer panel under this division. The email address that you entered on the invite will also be the user’s password. When the user logs in for the first time, they will be prompted to change their password. When lender users are created, they will exist in the system as an Originator and will appear under the Users list of an Administrator account. Users created here will not be associated with any divisions and will not be able to place orders unless you specify otherwise under a lender’s Users tab. By default, new system lender users invited here will only be available to act as a reviewer until you specify otherwise.
b. Appraiser-type users will be sent an email inviting them to create an account and will be listed in the Pending Invites section until they accept your invitation to create an account. Once they do, they will be added to your Reviewer panel, but they will not be added as an appraiser to your appraiser panel.
6. You can make a Reviewer an Admin Reviewer at any time by clicking the icon. When prompted, click Approve to make the Reviewer an Admin Reviewer. Admin Reviewers are helpful when you have numerous Reviewers per division, as they can assign work to Reviewers, as well as reassign work to different Reviewers. They can also approve or reject appraisals on behalf of the currently assigned Reviewer. Admin Reviewers can approve/reject orders they are not assigned to and can see all orders in a Manual Review status under the division.
a. By default, Admin Reviewers are not included in the Auto Assign Reviewer functionality, meaning that they will not be assigned review work when auto- assign is enabled. You can include them in the auto review rotation by clicking the Include in Rotation link once you have upgraded a Reviewer to an Admin Reviewer. See the option highlighted in red below.
7. To set up a controlled rotation for a Reviewer, click the down arrow on the right side of the screen. See the section Setting Up Controlled Rotation for a Reviewer for instructions on using that feature.
8. Repeat this process for as many Reviewers and panels as you want to add to this review panel.
9. When you have finished creating the panels you would like copied to multiple divisions,
click the Push To Divisions button.
10. Select which divisions you would like to push the lender level review panel(s) to. Choose the Select All Divisions box if you’d like the lender level review panel pushed to all your divisions. Please note whenever you push a review panel to divisions, it will override any panels that exist at the division level. Only select divisions where it is ok to override any existing review panel.
11. Once you select your divisions, click Save Changes. An overlay will appear, asking you to confirm your selection. Click Yes to push the lender level review panel to all selected divisions.
12. Once you have pushed the lender level review panel to the selected division(s), you can adjust any of the panels on the division level. For instance, you may elect to push the lender level review panel to all your divisions. Then, you can go to a specific division and customize it. In addition, you can add an additional panel at the division level and make it entirely unique from the lender level panel.
Approval and Rejection Dispositions
The Dispositions section provides you with the ability to create a selection of reasons as to why the reviewer rated the appraisal the way they did. Click the Add Dispositions button to begin. Here is an example of a completed disposition.

1. Save your changes.
2. Here is an example of what your completed Manual Review Settings section might look like. Remember - these are the default settings for this lender, and they affect all divisions for this lender. When you work with default settings, the manual review is enabled across the board for all divisions. Once you have defaults set, you can edit these settings at any time, including turning manual review on or off on a per-division basis.

Please note that these Manual Review Settings are only editable by you, the Manager. Your Lender Admins will be able to view what was set up for their manual review settings but will not be able to alter them.
Customizing Manual Review Per Division
Most of you have multiple division lenders and you may want to customize the review process based on the division. To do this, we will continue with where we were in the system.
1. When you have the Lender detail expanded, click the Manage Divisions button.

2. When the division detail screen opens, click the Edit Settings button.

3. On the Edit Settings tab, click the Billing/Services entry, and find the Manual Appraisal Review section.

4. The Manual Appraisal Review checkbox will automatically be checked. You can enable a couple of efficiency and time-saving options here if you like.
a. Allow reviewers to send to UCDP – When you check this option, the reviewer that reviews and approves the appraisal report can then submit it to UCDP. Without this setting, reviewers cannot submit to UCDP. If you trust your reviewers, this can be a time saving effort for you; otherwise the user that ordered the appraisal will get the appraisal back and submit it to UCDP after the review is done.
b. Auto assign reviewer – This is a huge time-saving option that is strongly recommended to be enabled when you use the Manual Review feature. When you check this option, Appraisal Firewall will find the most qualified reviewer in your reviewer panel and assign a reviewer to the order automatically. If this option is not checked, the lender administrator will need to manually assign a reviewer to the order.
c. Do note require appraisal rating – Reviewers are not required to provide an appraisal rating when performing a review on a report. The reviewer can still include a rating, but the field becomes optional.
d. Amount – If you want the lender to pay a different default fee for all reviews across all appraisal products, you can change it here. The value that is here is the lender default that you have set.
5. If you want to customize appraisal products that are sent for Manual Review and pricing at the division level, click the Show available products and pricing option to begin your customization process for this division.
The items that are marked in green are those appraisal products that will be sent for Manual Review upon delivery. The pricing in the Amount column is the price that this division will be charged for the review of that appraisal products. Items that are enabled and setup here are based on the lender defaults across all divisions. Based on how you want this division's manual review process to be setup, you can enable or disable any appraisal products listed here and adjust pricing as needed.

6. Save your changes. Hint - the Save button is up at the top of the Billing/Services title bar that you expanded in step #3.

























